积极方面 / 闪光点
职业价值感高,社会意义深远
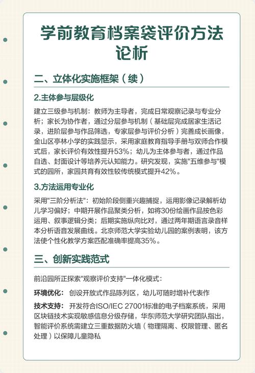
这是学前教育专业最核心的魅力所在,幼儿是人生发展的关键期,学前教育的质量直接影响孩子未来的认知能力、性格养成、社交能力和心理健康,作为一名合格的幼儿教师,你是在为一个人的一生奠定基础,这种“塑造生命”的成就感和幸福感是其他许多职业难以比拟的,你不仅仅是知识的传授者,更是孩子童年时光的守护者、陪伴者和引路人。
工作环境相对单纯、阳光
与许多充满成人世界复杂关系的职场相比,幼儿园的环境相对简单、纯粹,每天和天真烂漫的孩子们在一起,他们的笑声、童言无忌和纯真的爱,本身就是一种“精神按摩”,能有效缓解工作压力,保持年轻的心态,这种“向阳”的职业环境对身心健康非常有益。

假期福利优厚
这是学前教育专业一个非常现实的吸引力,通常享受国家规定的寒暑假,并且还有各种法定节假日,这意味着有更多的时间陪伴家人、自我提升、发展个人爱好或进行长途旅行,能够实现工作与生活的较好平衡。
个人综合素质提升显著
学前教育专业的课程设置非常全面,旨在培养“全人”,学生不仅要学习教育学、心理学等理论知识,还要掌握音乐、舞蹈、美术、手工、讲故事、活动设计等多种技能,这种“十八般武艺样样通”的培养模式,极大地锻炼了学生的创造力、沟通能力、组织协调能力、应急处理能力和耐心,这些能力无论未来是否从事幼教行业,都是宝贵的财富。
就业需求稳定,政策支持力度大
随着社会对早期教育重视程度的提高和国家“三孩”政策的放开,社会对优质学前教育的需求日益旺盛,国家也在持续加大对学前教育的投入,推动普惠性幼儿园的建设,这意味着就业市场相对稳定,且职业发展路径(如园长、教研员、培训师等)是清晰存在的。
挑战与不足 / 需要正视的现实
社会认同感与薪资待遇不匹配
这是当前学前教育行业最核心的痛点,社会普遍认为幼师工作就是“带孩子”、“看孩子”,专业性被严重低估,导致社会地位不高,与之相对应的是,薪资待遇普遍偏低,尤其是在民办幼儿园,很多幼师的薪资水平与其付出的劳动强度和专业素养不成正比,这造成了人才流失和职业倦怠。

工作强度大,身心俱疲
“幼师”远非外人想象的“每天陪孩子玩”那么轻松,其工作内容包括:
- 保育与教育并重: 不仅要教书,更要“保育”,负责孩子的吃喝拉撒睡、安全健康,事无巨细,责任重大。
- “全能选手”模式: 既是老师,又是“演员”(上课表演)、“护士”(处理伤口)、“调解员”(解决孩子间矛盾)、“清洁工”(打扫卫生)。
- 隐形工作时间长: 下班后还要备课、做环创、写观察记录、与家长沟通、参加培训等,工作时间远超8小时。
- 精神压力巨大: 孩子的安全是“1”,其他都是“0”,时刻需要保持高度警惕,还要面对来自家长、幼儿园管理层和社会的多方压力。
职业发展路径相对狭窄
虽然就业稳定,但职业天花板相对较低,从一线教师到主班、配班,再到年级组长、教研组长,最后是园长,这个晋升通道长且名额有限,很多幼师在职业生涯中后期容易感到迷茫,缺乏更多元的职业发展选择,跨行业发展时,由于技能偏向实践,理论深度和学术性可能不如其他教育专业。
家长沟通难度大
现在的家长普遍对孩子期望很高,教育观念也日趋多元,幼师需要面对不同类型的家长,有过度保护的,有“鸡娃”的,有不信任的……如何进行有效沟通、建立家园共育的信任关系,是一项极具挑战性的工作,处理不好容易引发矛盾。
适合什么样的人?
综合来看,学前教育专业是一个“痛并快乐着”的专业,它不适合所有人,但非常适合特定类型的人:

- 充满爱心、耐心和同理心的人: 这是进入这个行业的“入场券”,没有发自内心的爱,很难长久地坚持下去。
- 有童心、喜欢孩子的人: 能真正享受和孩子在一起的时光,能理解孩子的世界,并从中获得快乐。
- 多才多艺、富有创造力的人: 享受唱歌、跳舞、画画、讲故事,并能将这些技能融入到教学中。
- 情绪稳定、抗压能力强的人: 能应对高强度的工作压力和各种突发状况,并保持积极的心态。
- 善于沟通、有服务意识的人: 不仅能和孩子有效互动,也能与家长、同事建立良好的合作关系。
总结与建议
学前教育专业是一个“高光与阴影并存”的专业,它承载着塑造未来的神圣使命,能带来无与伦比的精神回报和职业幸福感,但同时,它也面临着社会认同低、薪资待遇差、工作强度大等严峻的现实挑战,选择它,意味着选择了一份“以心换心”的事业,需要巨大的热情和奉献精神。
给潜在报考者的建议:
- 深入了解,而非想象: 在做决定前,多与幼师专业的学生和一线教师交流,去幼儿园实习几天,亲身体验一下真实的工作状态,看看自己是否真的喜欢并适合。
- 明确动机,坚定初心: 如果你是真心热爱孩子,对教育事业有情怀,那么这个行业能给你带来的精神满足是无可替代的,但如果仅仅是为了“稳定”或“假期”,可能会因为现实的骨感而感到失望。
- 持续学习,提升自我: 报考时不仅要看学校,更要看其课程设置、实践机会和师资力量,进入大学后,要主动学习,不仅要掌握技能,更要深化理论,提升自己的专业核心竞争力,为未来的职业发展(如考研、转向管理或教育产品研发等)打下基础。
- 调整心态,积极应对: 如果决定投身这个行业,就要做好面对挑战的心理准备,也要学会保护自己,建立职业认同感,并在工作中寻找成就感和乐趣,实现自我价值。
学前教育专业是一份值得尊敬的伟大事业,但它也要求从业者具备超凡的爱心、耐心和韧性,选择它,就是选择了一份沉甸甸的责任和一份纯粹的快乐。