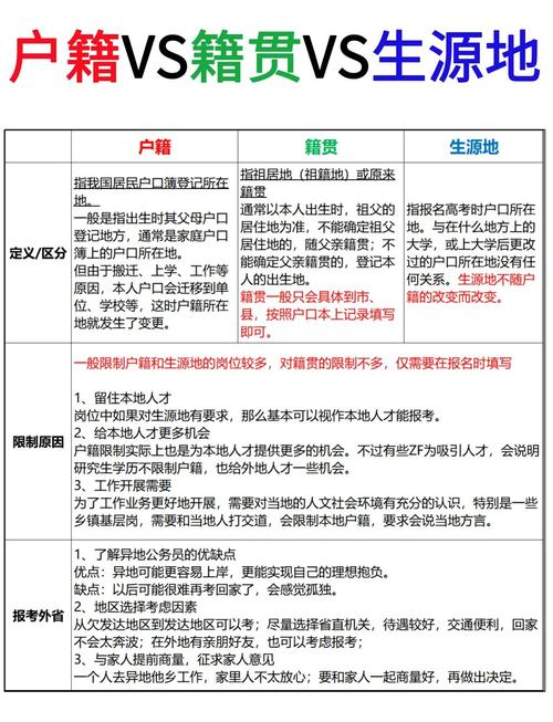
它指的是您在考上研究生、正式入学报到之前,您的户口本上登记的那个地址。
下面为您详细解释这个概念,以及它在不同阶段的具体含义和重要性。

核心概念:什么是“入学前户籍所在地”?
- 户籍(户口):是中国的一种行政管理制度,由公安机关(派出所)管理,记录了您的个人信息、家庭成员以及居住地址。
- 入学前:这是一个时间节点,特指您尚未成为该校正式在读学生的那一刻,通常指您参加研究生招生考试、收到录取通知书、准备办理入学手续的那个时期。
- 所在地:指您的户口本首页“住址”一栏或您个人页“户籍地址”一栏所登记的详细地址。
举例说明: 假设小王是北京市海淀区的居民,户口在海淀区某派出所,他2025年夏天参加了考研,并在9月份收到了北京某大学的录取通知书,在2025年9月他入学报到之前,他的“研究生入学前户籍所在地”就是北京市海淀区XX路XX号。
为什么这个信息如此重要?
这个信息贯穿了从报名到入学的全过程,主要用于以下几个方面:
研究生报名阶段
在研招网报名时,需要填写“户籍所在地”或“户口所在地”信息,这是您个人身份的基本信息之一,用于核对您的身份和资格。
录取与调档阶段(最关键)
这是“入学前户籍所在地”信息发挥最大作用的环节。

- 调取档案:学校在录取您后,需要将您的个人档案从您本科毕业院校或人才市场转递到新的学校,档案转递的地址,通常是您入学前户籍所在地的人才交流中心(人才市场)或人力资源和社会保障局。
- 为什么是户籍所在地? 很多应届毕业生的档案会暂时存放在户籍所在地的人才机构,学校会将调档函寄到这个地址,由该机构再将档案转寄到学校。
- 户口迁移:如果您入学后想把户口迁到学校集体户(部分院校提供此服务),入学前户籍所在地”就是您需要办理户口迁出手续的地方,您需要拿着录取通知书等材料,回到户籍所在地的派出所办理《户口迁移证》,入学报到时再将《户口迁移证》交给学校。
入学报到阶段
- 核对信息:报到时,学校可能会核对您的身份证、户口本等信息,确保与报名时填写的一致。
- 办理入学手续:如果您办理了户口迁移,需要上交《户口迁移证》。
特殊情况:如何确定“入学前户籍所在地”?
对于不同身份的考生,这个地址的确定方式略有不同:
应届本科毕业生
- 情况A:户口在本科学校集体户
- 入学前户籍所在地 = 您的本科学校(XX大学XX校区)派出所的地址。
- 调档:档案通常由本科学校直接寄到研究生院校。
- 迁户口:直接从本科学校派出所办理户口迁出手续。
- 情况B:户口在家庭户(家中)
- 入学前户籍所在地 = 您家庭户口本上的详细地址。
- 调档:档案可能在学校,也可能在户籍所在地的人才市场,需要根据学校要求操作。
- 迁户口:需要回到家中户口所在地派出所办理迁出。
- 情况C:户口在人才市场/人才交流中心
- 入学前户籍所在地 = 该人才市场的详细地址。
- 调档:档案就在该人才市场,学校会直接发函去调取。
- 迁户口:需要到该人才市场办理户口迁出手续。
往届毕业生(已工作)
- 情况A:工作单位有集体户
- 入学前户籍所在地 = 您工作单位集体户的地址。
- 情况B:户口在工作地人才市场
- 入学前户籍所在地 = 该人才市场的详细地址。
- 情况C:户口仍在老家(家庭户)
- 入学前户籍所在地 = 您家庭户口本上的详细地址。
社会考生(无业/自由职业等)
- 入学前户籍所在地 = 您户口本上的家庭住址,这是最简单直接的情况。
常见问题解答
Q1:如果我现在想迁户口,入学前户籍所在地和户口迁移目的地有什么区别?
- 入学前户籍所在地:是您出发的地方,您要办理迁出手续的派出所。
- 户口迁移目的地:是您到达的地方,即您的研究生院校的集体户地址。
Q2:我户口在A地,但档案在B地,入学前户籍所在地是哪里?
- 入学前户籍所在地仍然是A地,因为户籍和档案是两个可以分离的系统,但调档地址是B地。
Q3:这个信息会变吗?

- 在报名前确定:请务必在报名前就弄清楚自己准确的户籍所在地,一旦报名成功,这个信息就不能随意更改了,因为它关系到后续的档案和户口等一系列重要事宜。
总结与建议
“研究生入学前户籍所在地”是一个基于户口本的法律概念,是您在入学前的法定户籍登记地址。
给您的建议:
- 立即核实:马上拿出自己的户口本,找到“户籍地址”一栏,准确记录下来。
- 关注调档:这个地址最直接的作用是帮助学校或您自己找到档案存放地,如果您不确定档案在哪里,可以联系本科辅导员或户籍所在地的人才市场咨询。
- 提前规划:如果您计划入学后迁户口,请提前了解目标院校的落户政策,并准备好相关材料,以免耽误入学报到。
希望这个详细的解释能帮助您完全理解这个概念!祝您研究生入学顺利!
版权声明:除非特别标注,否则均为本站原创文章,转载时请以链接形式注明文章出处。