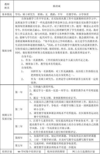
这份规划分为“四个阶段”,每个阶段都有明确的“发展目标”和“行动指南”,希望能帮助你清晰地前行。
核心理念:教师的成长是一场“终身修行”
在开始之前,请记住几个关键词:热爱、学习、反思、创新,教育不是一成不变的,学生也在不断成长,作为教师,你也必须是一个持续进步的“终身学习者”。

第一阶段:新手适应期 (入职后1-3年) —— 站稳讲台,夯实基础
这个阶段的核心目标是:从“学生”到“教师”的身份转变,熟悉教学常规,保证课堂教学的顺利进行,与学生和家长建立初步的信任关系。
发展目标:
- 教学技能达标: 能够独立、流畅地完成一堂课的教学任务,课堂管理基本有序。
- 熟悉学校环境: 了解学校的规章制度、教研活动流程、同事关系网络。
- 建立师生关系: 认识并记住所教班级的学生,与他们建立良好的沟通。
- 家校沟通入门: 能够进行基本的家校沟通,及时反馈学生在校情况。
行动指南:
-
多听多学,模仿优秀:
- 听课: 每周至少听2-3节课,不仅要听师傅的,也要听其他优秀教师的课,重点看他们如何设计课堂、如何提问、如何管理纪律、如何与学生互动。
- 备课: 在师傅的指导下,精心设计每一份教案,不仅要备教材,更要备学生(了解他们的知识水平和兴趣点)。
- 模仿: 初期可以大胆模仿优秀教师的课堂设计和教学方法,然后逐步融入自己的思考。
-
勤于反思,记录成长:
- 写教学日志: 每天花15-20分钟,记录今天的教学亮点、遇到的困惑、学生的趣事或一个突发事件的反思,这是你最宝贵的财富。
- 主动请教: 遇到问题不要自己硬扛,多向你的“师傅”(学校为你安排的指导老师)、教研组长和有经验的同事请教,他们的一句话可能就点醒了你。
-
走进学生,用心沟通:

- 记住每个学生的名字: 这是建立尊重的第一步。
- 课后交流: 利用课间、午休等时间,主动和学生聊聊天,了解他们的兴趣爱好、学习困难。
- 发现闪光点: 每个学生都有优点,努力去发现并真诚地赞美他们。
-
积极参与,融入集体:
- 参加教研活动: 积极参加学校和教研组的每一次会议、培训和公开课,不要怕发言,你的每一次参与都是一次学习。
- 承担任务: 主动承担一些力所能及的工作,比如管理班级图书角、组织一次班会等,这能让你更快地融入集体。
第二阶段:能力提升期 (入职后3-5年) —— 形成风格,脱颖而出
这个阶段的核心目标是:在教学上形成自己的初步风格,在某一领域(如班级管理、学科教学、活动组织)展现出自己的特长,成为学校的骨干教师。
发展目标:
- 形成教学风格: 从“模仿”走向“创新”,形成自己独特的、受学生欢迎的教学方法。
- 提升科研能力: 开始尝试进行小课题研究,将教学中的问题转化为研究课题。
- 打造个人品牌: 在校内或区域内,成为某一方面的“小专家”(如“故事大王”老师、“科技小达人”老师等)。
- 深化家校合作: 能够更专业、更艺术地与不同类型的家长沟通,形成教育合力。
行动指南:
-
深度钻研,形成特色:
- 专题研究: 选择一个你感兴趣的点进行深入研究,如何提高学生的阅读兴趣?如何让数学课堂更生动?如何设计有效的课堂小组活动?
- 开发课程: 尝试开发一门校本课程或兴趣小组课程,比如戏剧社、编程入门、自然观察等。
- 公开课/比赛: 主动争取上校级、区级的公开课或参加教学比赛,这是锻炼自己、展示自我的最好舞台。
-
阅读与写作,提升理论素养:

- 系统阅读: 每年至少精读3-5本教育名著(如苏霍姆林斯基、陶行知、佐藤学等人的作品)和学科专业书籍。
- 动笔写作: 将你的教学反思、研究成果、教育故事整理成文,尝试向教育期刊或公众号投稿,写作是最好的总结和思考。
-
拓展视野,链接资源:
- 利用网络: 关注一些教育领域的名师、专家的公众号、博客,学习他们的前沿理念。
- 走出校门: 参加更高层次的学术会议、培训工作坊,与外校的优秀同行交流,打开自己的教育格局。
第三阶段:成熟引领期 (入职后5-10年) —— 成为骨干,引领团队
这个阶段的核心目标是:从“优秀个人”走向“卓越团队”,成为能够指导新教师、影响教研组发展的学科带头人或中层管理者。
发展目标:
- 发挥引领作用: 能够指导青年教师,承担公开课、讲座等任务,分享自己的经验。
- 构建教学思想: 形成自己相对成熟的教育理念和教学思想体系。
- 承担管理职责: 争取担任教研组长、年级组长或中层干部(如德育主任、教务主任),参与学校管理。
- 扩大行业影响: 在区域内有一定的知名度和话语权。
行动指南:
-
传帮带,成就他人:
- 带徒弟: 主动承担培养新教师的任务,通过听课、评课、共同备课等方式,帮助他们成长,在成就他人的过程中,自己也会得到升华。
- 做分享: 在教研活动中主动承担主讲任务,分享你的研究成果和教学心得。
-
做研究,出成果:
- 主持课题: 争取主持区级或市级的教育科研课题,带领团队进行系统研究。
- 提炼模式: 将自己成熟的教学方法或管理模式进行系统梳理,形成可复制、可推广的经验。
-
善管理,懂协调:
- 如果选择走向管理岗位,就要学习如何进行团队建设、沟通协调和项目管理,这能极大地锻炼你的综合能力。
- 即使不担任行政职务,也要在教研组中发挥协调作用,营造积极、合作的教研氛围。
第四阶段:专家/卓越期 (入职10年以上) —— 追求卓越,形成流派
这个阶段的核心目标是:成为教育领域的专家型教师或卓越的管理者,对教育有深刻的见解,并能通过自己的实践和思想,更广泛地影响教育。
发展目标:
- 成为教育专家: 在某一领域(如课程开发、教育评价、儿童心理等)有深入研究和独到见解,成为区域乃至全国知名的专家。
- 著书立说: 出版自己的专著或合著,系统阐述自己的教育思想。
- 引领教育变革: 通过参与政策咨询、主持大型项目等方式,为区域教育发展贡献智慧。
- 培养领军人才: 培养出一批能够独当一面的骨干教师。
行动指南:
-
著书立说,传承智慧:
将你多年的教育实践和思考,系统地整理成书,这是留给教育界最宝贵的财富。
-
建立个人工作室/名师工作室:
成立自己的工作室,吸引一批志同道合的优秀青年教师,形成一个学习共同体和研究共同体,共同攻关,共同成长。
-
走向更广阔的平台:
参与更高层次的教育研讨,在更大的舞台上分享你的教育理想和实践。
-
保持初心,返璞归真:
无论走多远,都不要忘记最初为什么选择教师这个职业,多和学生在一起,保持对教育最纯粹的热爱,你的教育生涯,本身就是一部最生动的教科书。
给小学弟的几点额外叮嘱:
- 身心健康是“1”: 教师工作压力大,一定要坚持锻炼,保证睡眠,学会给自己解压,身体是革命的本钱,心态是幸福的源泉。
- 工作生活要平衡: 不要让工作完全占据你的生活,培养一两个与教育无关的爱好,它能让你在疲惫时找到充电的方式。
- 建立支持系统: 找到几个可以交心的同事朋友,可以吐槽,可以分享,互相扶持,一个好的团队氛围至关重要。
- 永远对学生保持敬畏和爱: 你的言行举止,都在塑造着一个个鲜活的生命,请用你的专业和爱心,去守护每一颗童心。
小学弟,教师之路,道阻且长,行则将至,愿这份规划能为你点亮一盏灯,但真正的路,需要你一步一个脚印去走,祝你在教育的沃土上,收获满满的幸福和成就感!加油!