为了更清晰地理解,我们可以从以下几个层面来剖析它的属性:
核心定位:国家承认的高等教育形式
自学考试是《中华人民共和国高等教育法》明确规定的国家高等教育考试制度,与普通高等教育(统招的大学本科/专科)、成人高等教育(成考、网教、国开)共同构成了我国高等教育体系中的“四大国民教育系列”。

这意味着:
- 学历国家承认:通过自学考试获得的专科或本科毕业证书,经过教育部电子注册,学信网可查,其法律效力与普通高等学校的毕业证书相同。
- 学信网可查:这是学历被国家和社会认可的最重要标志。
- 可以考研、考公务员、评职称、出国留学:只要是国家承认的学历,这些权利就都具备。
教育类型:继续教育与开放教育的结合
自学考试的教育类型非常独特,它兼具了继续教育和开放教育的特点。
-
继续教育:
- 面向对象:主要面向已经离开学校、步入社会的在职人员、待业人员等,它为那些错过了全日制高等教育机会,或希望在工作后提升学历和知识水平的人提供了“第二次”受教育的机会。
- 目的:满足个人职业发展、自我提升和社会对人才的需求。
-
开放教育:

- 开放性:这是自考最显著的特点。
- 入学门槛低:没有入学考试,任何人只要是中国公民,不受年龄、性别、民族、种族和已受教育程度的限制,均可报名参加。
- 学习方式灵活:以“自学”为主,考生可以根据自己的时间和节奏安排学习,无需像全日制学生那样在校上课,也可以选择参加社会助学班(培训班)进行辅导。
- 考试灵活:每年有2-4次考试机会,考生可以一次报考一门或多门课程,考过一门算一门学分,所有课程合格后即可申请毕业。
- 开放性:这是自考最显著的特点。
学习模式:“宽进严出”的典型代表
自学考试的学习模式可以用“宽进严出”来概括。
- 宽进:报名和注册几乎没有门槛,只要你愿意,随时可以开始。
- 严出:要想最终获得毕业证书,必须通过所选专业计划规定的所有课程考试,并且需要完成毕业论文(或实践考核)等环节,其课程难度和学术标准与普通高校基本保持一致,因此淘汰率较高,需要考生有很强的毅力、自律性和学习能力。
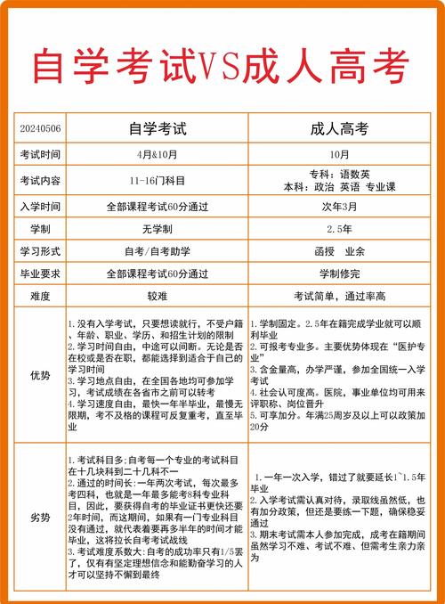
与其他教育形式的对比
为了更好地理解自考,我们可以将它与其他教育形式做个简单的对比:
| 对比维度 | 自学考试 (自考) | 普通高等教育 (统招) | 成人高考 (成考) | 开放大学 (国开) |
|---|---|---|---|---|
| 入学方式 | 免试入学,直接注册 | 全国统一高考 | 参加全国成人高考,择优录取 | 免试或测试入学 |
| 学习方式 | 以自学为主,可报助学班 | 全日制在校学习 | 业余、函授、脱产等多种形式 | 线上学习 + 线下/线上辅导 |
| 考试难度 | 单科结业,难度较高,要求严格 | 按学校教学计划进行 | 相对简单,毕业较容易 | 相对容易,过程性考核为主 |
| 毕业证书 | 高等教育自学考试毕业证书 | 普通高等教育毕业证书 | 成人高等教育毕业证书 | 开放教育毕业证书 |
| 社会认可度 | 较高,仅次于统招,因其难度大、含金量高 | 最高 | 较低,但国家承认 | 相对较低,但国家承认 |
| 适合人群 | 学习能力强、自律性高、时间不固定的在职人士 | 应届高中毕业生等 | 有一定学习基础,希望轻松拿证的社会人士 | 学习基础较弱,需要灵活学习方式的在职人士 |
自学考试属于:
- 性质上:国家承认的高等教育,是国民教育体系的一部分。
- 类型上:一种开放性、灵活性的继续教育形式。
- 模式上:以“自学”为核心的“宽进严出”模式。
- 价值上:为社会各界人士提供了一个含金量高、社会认可度广的学历提升途径,是实现个人教育梦想的重要通道。
版权声明:除非特别标注,否则均为本站原创文章,转载时请以链接形式注明文章出处。