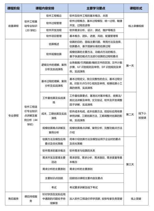
专业基础课 (打地基)
这类课程是学习工程造价的基石,为你后续的专业课程提供必要的理论基础和工具。
-
高等数学 & 线性代数

- 作用:培养逻辑思维和计算能力,是学习工程经济学、统计学等课程的基础。
-
大学物理 & 理论力学 & 材料力学 & 结构力学
- 作用:理解建筑物和构筑物的基本力学原理,是读懂设计图纸、理解施工工艺的物理基础。
-
土木工程制图 & CAD制图
- 作用:这是造价员的“语言”,必须能熟练识读和绘制建筑、结构施工图,这是进行工程量计算的前提,CAD是必备软件。
-
土木工程材料
- 作用:了解钢筋、水泥、混凝土、砂石等各种建筑材料的性能、规格、价格和适用范围,这是进行材料分析和计价的基础。
-
房屋建筑学

- 作用:系统地学习建筑的构造、设计原理和组成(如基础、墙体、楼地面、屋顶等),帮助你将图纸上的线条和符号与实际建筑部件对应起来。
-
电工学 & 工程测量
- 作用:了解建筑电气和给排水工程的基本知识;掌握测量仪器(如水准仪、全站仪)的使用和原理,理解施工过程中的测量工作。
专业核心课 (盖主体)
这是工程造价专业的核心内容,直接关系到你未来的工作能力。
-
工程经济学
- 作用:学习资金的时间价值、投资方案评价、不确定性分析等,是进行项目投资决策和经济效益分析的理论核心。
-
工程计价原理

- 作用:学习工程造价构成、定额原理、费用计算规则等,是理解工程造价如何计算的根本理论。
-
建筑工程计量与计价
- 作用:这是最重要、最核心的专业课之一,系统地学习如何依据国家或地区的预算定额、工程量清单规范,对建筑工程(土方、砌筑、混凝土、钢筋等)进行工程量计算和套价。
-
安装工程计量与计价
- 作用:学习建筑内部的水、暖、电、消防、通风空调等安装工程的工程量计算和计价方法。
-
市政工程计量与计价
- 作用:学习道路、桥梁、管网、隧道等市政基础设施工程的计量与计价。
-
工程造价管理
- 作用:学习从项目决策、设计、招投标、施工到竣工结算的全过程造价控制与管理方法,培养成本控制意识。
-
工程招投标与合同管理
- 作用:学习招投标流程、招标文件和投标文件的编制技巧,以及《建设工程施工合同(示范文本)》等法律法规,这是处理工程变更、索赔、结算的依据。
-
工程项目管理
- 作用:从宏观上学习项目的“三控三管一协调”(进度、成本、质量控制;合同、信息、安全管理;各方协调),理解造价管理在整个项目管理中的位置和作用。
-
建筑法规
- 作用:学习《建筑法》、《招标投标法》、《合同法》等相关法律法规,确保造价工作的合规性。
实践教学环节 (练兵场)
理论必须结合实践,这部分课程是将知识转化为能力的关键。
-
认识实习 & 生产实习
- 作用:进入施工现场,亲眼看看书本上学的构件和工艺是如何实现的,建立感性认识,为后续的计量计价打下实践基础。
-
课程设计
- 作用:通常会有多个课程设计,
- 建筑工程计量与计价课程设计:完整地计算一个小型建筑的全套工程量和预算。
- 招投标模拟课程设计:分组模拟一个项目的招投标全过程。
- 毕业设计/毕业论文:综合运用四年所学知识,独立完成一个完整项目的造价文件或进行专题研究。
- 作用:通常会有多个课程设计,
-
工程造价软件应用
- 作用:这是进入行业的“敲门砖”,学校会教授主流的造价软件,如:
- 算量软件:广联达GTJ、斯维尔等,用于快速计算工程量。
- 计价软件:广联达GBQ、斯维尔等,用于套价、取费、生成报表。
- BIM相关软件:Revit等,了解BIM技术在造价领域的应用趋势。
- 作用:这是进入行业的“敲门砖”,学校会教授主流的造价软件,如:
选修课 (拓展视野)
学生可以根据自己的兴趣和职业发展方向选择。
- 财务会计基础:帮助更好地理解企业的财务状况。
- 房地产经济学:了解房地产行业的运作规律。
- 国际工程承包:如果想去“走出去”的中国建筑公司工作,这门课很有用。
- BIM技术应用:深入 Building Information Modeling(建筑信息模型)在造价、施工管理等方面的应用,是未来的发展方向。
- 工程财务与成本控制:更深入地学习企业层面的成本管理。
总结与建议
工程造价专业的学习路径是:
理论基础 (数学、力学、制图) → 专业知识 (计量、计价、管理) → 实践技能 (软件、实习、设计)。
给学生的建议:
- 数学和制图一定要学好:这是基础中的基础,直接影响你后续课程的学习效率。
- 软件是重中之重:不要满足于课堂学习,要利用课余时间多练习,争取达到熟练甚至精通的程度,广联达是目前行业内的绝对主流。
- 多去工地实习:造价工作最终要服务于工程,对现场越熟悉,你的算量就越准,理解合同和变更就越深刻。
- 关注政策和规范:工程造价定额和清单规范会定期更新,要养成关注行业动态的习惯。
- 考取职业资格证书:毕业后可以考取一级/二级造价工程师证书,这是提升职业发展和薪酬水平的关键。
学习工程造价是一个理论与实践紧密结合的过程,虽然初期课程繁重,但只要你打好基础,勤于实践,未来在建筑行业的发展前景非常广阔。
版权声明:除非特别标注,否则均为本站原创文章,转载时请以链接形式注明文章出处。