《义务教育道德与法治课程标准(2025年版)》核心解读
课程性质与理念
课程性质: 道德与法治课程是一门以立德树人为根本任务,以社会主义核心价值观为引领,旨在提升学生思想政治素质、道德修养和法治素养的综合性、实践性课程,它具有以下特点:
- 思想性: 坚持正确的政治方向和价值导向,是落实“立德树人”的关键课程。
- 综合性: 融合了道德、心理健康、法律、国情、政治等多方面内容,是一个有机的整体。
- 实践性: 强调知行合一,引导学生将所学知识内化于心、外化于行,在生活中践行。
- 时代性: 紧密联系社会发展和学生生活实际,回应时代关切,体现时代精神。
课程理念: 新课标提出了五大核心理念,贯穿于整个课程设计和实施过程:

- 以立德树人为根本任务。 这是课程的“魂”,所有教学活动都要围绕“培养什么人、怎样培养人、为谁培养人”这一根本问题展开。
- 坚持价值引领与实践育人相统一。 既要传授正确的价值观(价值引领),又要通过实践活动让学生亲身体验和感悟(实践育人)。
- 强化课程的综合性和实践性。 打破学科壁垒,鼓励项目式学习、探究式学习,让学生在解决真实问题中学习。
- 注重培养学生的核心素养。 这是新课标的最大亮点,课程的一切活动都指向学生核心素养的养成。
- 建立学习评价的育人机制。 改变“唯分数论”,强调过程性评价和综合性评价,评价的目的是为了促进学生发展,而不是简单筛选。
核心素养
核心素养是学生在接受相应学段的教育过程中,逐步形成的适应个人终身发展和社会发展需要的必备品格和关键能力,初中道德与法治课程的核心素养主要包括以下五个方面:
-
政治认同:
- 内涵: 对中国共产党、中华人民共和国、中华民族、中华文化、中国特色社会主义的认同感和归属感。
- 表现: 热爱祖国,拥护党的领导,认同社会主义核心价值观,关心国家大事,愿意为实现中华民族伟大复兴贡献力量。
-
道德修养:
- 内涵: 个人在道德认知、道德情感、道德意志和道德行为等方面达到的水平,是立身之本。
- 表现: 尊重生命,孝敬父母,尊敬师长,诚实守信,友爱同学,遵守社会公德,具有责任感。
-
法治观念:

- 内涵: 对法律的认知、崇尚、遵守和运用,是现代公民的基本素养。
- 表现: 尊重法律权威,了解基本法律常识,依法行使权利,自觉履行义务,懂得用法律保护自己,维护公平正义。
-
健全人格:
- 内涵: 个体在心理、智力、情感、意志等方面达到的和谐、健康、成熟的状态。
- 表现: 正确认识自我,悦纳自我,能够管理情绪,积极乐观,勇于面对困难和挫折,具有良好的人际交往能力。
-
责任意识:
- 内涵: 对自己、对他人、对社会、对国家所应承担的职责和任务的自觉态度。
- 表现: 对自己的行为负责,对家庭和集体负责,对社会和国家有担当,积极参与社会公益活动。
核心素养之间的关系: 这五个方面相互联系、相互促进,共同构成了一个有机整体。政治认同是方向,道德修养是基础,法治观念是保障,健全人格是内在要求,责任意识是行动体现。
课程目标
课程目标分为总目标和学段目标。

总目标: 通过本课程的学习,学生应能够:
- 形成正确的政治方向: 树立共产主义远大理想和中国特色社会主义共同理想,成为担当民族复兴大任的时代新人。
- 提升道德品质: 具有良好的道德品质和行为习惯,成为有道德的人。
- 增强法治观念: 尊法学法守法用法,成为法治的忠实崇尚者、自觉遵守者和坚定捍卫者。
- 促进身心健康: 形成健全的人格,为终身发展奠定坚实的思想道德基础。
学段目标(以初中阶段为例):
- 七年级(侧重“成长中的我”): 重点是适应初中新生活,认识自我,处理人际关系,培养学习兴趣,养成良好品德,初步建立法治观念。
- 八年级(侧重“我与他人和集体”): 重点是学会交往,理解友谊与爱情,正确处理家庭关系,融入集体,遵守社会规则,强化权利与义务意识。
- 九年级(侧重“我与国家和社会”): 重点是了解国情、国策,认识基本制度,参与社会生活,明确责任与担当,树立远大理想,为未来人生做准备。
课程内容
结构化,以“生活主题”为统领,围绕“成长的我”、“我与他人和集体”、“我与国家和社会”三大板块展开,并融入“法治教育”专题。
主题:
- 成长的节拍: 认识自己,青春时光,情绪情感管理。
- 友谊的天空:** 友谊与成长同行,交友的智慧。
- 师长情谊:** 师生之间,亲情之爱。
- 生命的思考:** 探问生命,珍视生命,绽放生命之花。
- 在集体中:** “我”和“我们”,集体生活成就我。 *走进法治时代: 法律在我们身边,法律保障生活。
主题:
- 相亲相爱一家人:** 家的意味,孝亲敬长,爱的碰撞与沟通。
- 师友同行: 师生之间,友谊与成长。 社会生活离不开规则: 社会秩序,社会规则。 社会生活讲道德: 尊重他人,以礼待人,诚实守信。 做负责任的人: 责任与角色同在,做负责任的人。 权利义务伴我行:** 公民基本权利,公民基本义务。
主题:
- 满怀希望迎接未来: 拥抱美好未来,走向未来之路。 中国共产党与国家发展: 历史的必然,中国特色社会主义。 了解我们的制度: 我国基本制度,基本政治制度。 维护国家利益: 国家利益至上,树立总体国家安全观。 参与民主生活: 生活在法治国家,参与民主生活。 走进文化殿堂: 中华文化,弘扬民族精神。 关注经济发展: 感受经济变迁,了解经济制度。 建设美丽中国:** 我们的梦想,共筑中国梦。
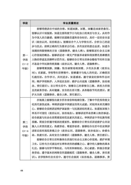
学业质量
学业质量是学生在完成课程阶段性学习后,核心素养应该达到的水平表现,它描述的是“学生应该会做什么”,而不是“学生应该知道什么”,它为教学和评价提供了明确的标准,是“教-学-评”一体化的关键环节。
学业质量依据核心素养的五个方面,分水平描述了学生在不同学段应达到的能力表现,
- 水平2(合格): 能够说出基本的道德规范和法律常识,在教师指导下能做出简单的道德判断。
- 水平3(良好): 能够运用所学知识分析社会现象,对自己的行为进行反思,并尝试解决一些简单的现实问题。
- 水平4(优秀): 能够形成稳定的价值观念,具备较强的法治思维和责任担当,能主动参与社会实践活动,并做出负责任的决策。
主要变化与教学启示
主要变化:
- 从“三维目标”到“核心素养”: 这是根本性转变,强调育人的综合性和整体性。
- 内容更结构化、生活化: 以学生生活经验为基础,整合知识,避免碎片化。
- 强调实践和探究: 倡导项目式学习、情境教学、社会调查等多种学习方式。
- 评价方式多元化: 重视过程性评价、表现性评价和增值性评价。
对教师的教学启示:
- 转变教学观念: 从“教书匠”转变为“育人者”,关注学生的全面发展。
- 创新教学方法: 设计真实、复杂的教学情境,引导学生主动探究、合作学习。
- 深挖教材内涵: 将知识传授与价值引领、能力培养紧密结合。
- 善用多元评价: 运用观察、谈话、作品分析、成长记录袋等方式,全面评价学生。
- 加强自身学习: 不断提升自身的理论素养和教学实践能力,适应新课标的要求。
2025年版《道德与法治课程标准》是一份更加先进、科学、人性化的课程文件,它旨在通过系统的教育,培养出能够担当民族复兴大任的、德智体美劳全面发展的社会主义建设者和接班人。