指南针培训网
  • 首页
  • 职业发展
  • 学前问答
  • 课程介绍
  • 自学报考
首页 包含"软件编程实现"标签的文章
数字电压表课程设计如何实现? 课程介绍

数字电压表课程设计如何实现?

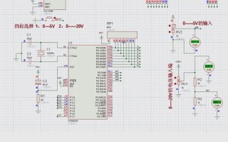
《数字电压表》课程设计报告课题名称设计者学 号指导教师专 业设计时间摘要本报告详细阐述了一种基于 [STC89C52 单片机] 的数字电压表的设计与实现方案,该设计以 [ADC0808 模数转换芯片]...

99ANYc3cd6 2025-12-05 1 #硬件电路设计 #A/D转换技术 #软件编程实现

随机图文

  • 张江学校怎么样

    张江学校怎么样

    2025-08-14 0
  • 六级报怎么报名

    六级报怎么报名

    2025-08-14 0
  • 怎么样学好托福

    怎么样学好托福

    2025-08-14 0

最新文章

  • 自学考试已过科目怎么查?

    自学考试已过科目怎么查?

    2025-12-20 0
  • UI设计培训学校课程该怎么选?

    UI设计培训学校课程该怎么选?

    2025-12-20 0
  • AI如何重塑职业规划的未来路径?

    AI如何重塑职业规划的未来路径?

    2025-12-20 0
  • 建设工程监理课程核心要点是什么?

    建设工程监理课程核心要点是什么?

    2025-12-20 0
  • 学前儿童学前教育考题重点是什么?

    学前儿童学前教育考题重点是什么?

    2025-12-20 0
  • 学前游戏论,游戏如何赋能学前教育?

    学前游戏论,游戏如何赋能学前教育?

    2025-12-20 0

热门文章

  • 1.创新创业与职业发展如何有效结合?
  • 2.学前教育专业就业前景分析
  • 3.外教一对一课程为何收费差异大?
  • 4.中药学未来职业方向有哪些?
  • 5.自学考英语词汇学要点
  • 6.学前儿童的情绪与情感 ppt
  • 7.我国现在进行的是第几次课程改革
  • 8.钢筋混凝土结构课程设计,如何从理论走向实践?

关于本站

侵权处理与合作:473708564#qq.com,#换成@就是邮箱

沪ICP备2024102905号

联系我们

关注我们

指南针培训网二维码